Tahukah anda, bahwa jalur menuju sebuah situs itu cukup banyak ? melewati server (atau mayoritas bisa berupa router) server lain, dan jalur jalur tertentu (kabel / radio) yang kesemuanya diatur secara otonom menggunakan router dengan penandaan yang disebut Autonomous System (AS)
Beruntunglah bagi situs yang memiliki jalur yang cukup banyak yang membackup satu sama lain jika terjadi satu jalur penuh atau putus, atau beruntunglah bagi pengguna internet yang menggunakan ISP yang memiliki banyak jalur backbonenya. Sayangnya hal ini tidak terjadi di Indonesia, hanya jalur ke situs situs besar saja yang banyak, ke situs kecil, jalurnya kecil juga.
Jadi jangan heran apabila terjadi salah routing (paling sering terjadi di telkom speedy) atau DNS isp mati, pelanggan yang memiliki blog pribadi, atau situs pribadi, yang dihosting di provider hosting, sering ngamuk ke provider hostingnya karena situsnya tidak bisa dibuka, atau lelet, dengan alasan membuka situs lain normal, padahal yang bermasalah adalah jalurnya backbone ispnya penuh, atau ispnya ngaco(dns mati, dkk), karena mayoritas pelanggan selalu berpatokan pada situs besar seperti google, facebook, juga yahoo, ya engga bisa disamain jalurnya atuh!
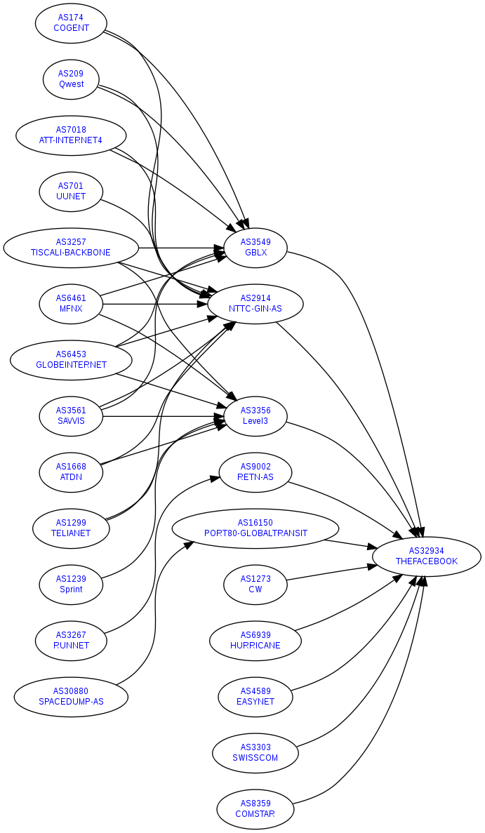
Beginilah kira-kira jalurnya kalau ke facebook, banyak kan?

Gambar via Robtex.com
Leave a Reply